合规与安全下的“换电突围”:破解行业消防痛点,构建智慧化发展新生态
一场由上海市地方标准引发的“蝴蝶效应”,正在搅动方兴未艾的电动自行车换电行业。不久前,媒体对“10平米门面房挤放29台换电柜”乱象的曝光,将行业的“野蛮生长”与公共安全之间的尖锐矛盾置于聚光灯下。标准虽已出台,不达标点位为何依然“带病运营”?这不仅拷问着新业态的监管落地能力,更直指行业从“跑马圈地”迈向“精耕细作”过程中无法回避的核心痛点:安全成本高企与增量风险难控。

“换电”模式凭借高效便捷的优势,正从服务外卖、快递骑手向普通居民市场加速渗透,多地政府已将其视为解决电动自行车消防顽疾的重要路径。然而,行业的急速扩张也带来了标准化缺失、监管滞后、准入门槛混乱等“成长的烦恼”。当消防安全风险成为悬在行业头上的达摩克利斯之剑时,行业呼唤的不仅是一纸禁令,更是系统性、智慧化、可落地的解决方案。以中旭宏卫为代表的消防科技企业,正通过技术创新,为这场“安全保卫战”提供关键的“盾牌”。
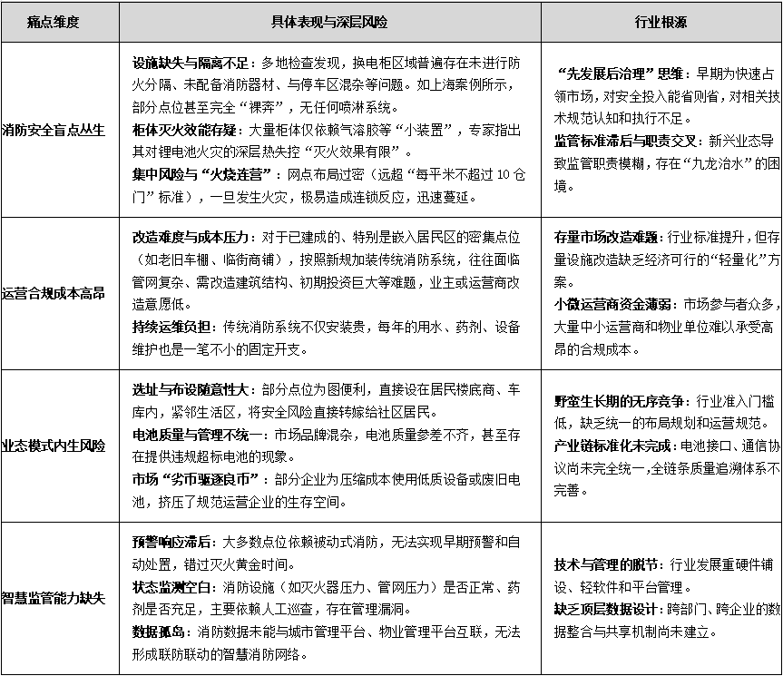
行业高速扩张下的系统性痛点剖析
换电柜行业正处在一个从“商业应用为主”向“民商并用并举”发展的关键拐点。据深圳经验,一个成熟的商用换电柜模型回本周期约1-3年,而民用换电柜因使用频率低、价格敏感,回本周期可能长达3-5年。巨大的市场潜力和漫长的盈利周期交织,催生了以下四大结构性痛点:
破局之道:以技术融合驱动安全与效益的统一
面对上述系统性痛点,单纯的行政整改和事后处罚难以根除。行业需要的是能够平衡“安全、成本、可实施性”的综合性解决方案。中旭宏卫的“手自一体简易喷淋灭火系统”及其“充换电柜水基型火灾防控系统”,正是针对这些痛点量身定制的技术回应,其核心优势体现在以下四个层面:
1. 技术适配:专为小场景与锂电池火灾设计的高效方案
锂电池火灾的特点在于热失控后持续放热、易复燃,要求灭火剂不仅能扑灭明火,更要能持续降温。中旭宏卫的系统创新性地采用水成膜泡沫灭火剂。该药剂通过检测,喷射后能快速在电池表面形成一层隔离膜,兼具隔绝氧气和高效吸热冷却的双重功效。实验数据显示,其对锂电池火灾的扑救效率可达纯水系统的2.3倍以上,能有效遏制热失控链式反应,抗复燃性极强。这精准解决了气溶胶等传统装置对锂电池火灾“治标不治本”的致命缺陷。

2. 经济可行:为存量改造与合规降本提供“轻量级”路径
这是打破运营商“不愿改、改不起”僵局的关键。中旭宏卫的系统采用模块化、预制化设计,无需开挖地面、铺设复杂管网和建造大型消防水池。
显著降低初始投资:系统直接利用建筑现有给水或自带水箱,安装周期可比传统方案缩短70%,初期投资成本可降低约40%-60%。
大幅减少长期运维成本:这种“轻量化”改造方案,让老旧小区车棚、临街商铺等存量高风险场景的快速、低成本合规成为可能。
3. 智能可靠:构建“自动+手动+智慧”三重防护网
系统集成了“探测-响应-管控”的闭环能力,变被动应急为主动防控。
自动响应与秒级启动:采用线性感温探测技术,环境温度达到阈值后,系统能在数秒内自动启动,喷洒灭火剂,响应速度远超传统烟感。
双重保障与手动干预:系统标配“手自一体”功能,现场人员可在自动系统启动的同时或之前,使用长达30米的手持喷枪进行精准、主动的初期火灾扑救,为安全增加一道“保险”。
智慧物联与远程监管(可升级选项):系统可通过API接口接入城市智慧消防或物业平台,实时上传压力、液位、火情等关键数据,实现设备状态远程监控、异常预警、故障自检。例如,在国内某试点项目中,联网的简易喷淋系统帮助辖区电动车火灾同比明显下降,证明了“技防+智管”的显著成效。
4. 前瞻布局:为产业高标准发展提供基础设施
中旭宏卫的技术布局并未止步于此。其获得专利的“水浸泡式灭火的锂电池存储柜”,代表了更极致的电池安全存储理念,适用于高风险电池的集中存放、中转等场景。这一系列产品线,共同构成了从单体柜体安全(浸泡式专利柜),到网点场所安全(简易喷淋系统),再到城市级平台监管的立体化消防安全体系。这不仅是产品,更是为换电行业从“散点运营”走向“网络化、标准化、平台化”高质量发展所提供的底层安全基础设施。
结论与展望:从“标准约束”到“价值驱动”的新生态
上海市地方标准的实施,是行业规范化进程的里程碑,但“标准落地难”的现象揭示了更深层的问题:在薄利运营的换电市场,安全投入必须创造可感知的经济与社会价值。未来,换电行业的规范化发展将呈现三大趋势:
合规成为核心竞争力:消防安全不再是“成本项”,而是运营商获取用户信任、赢得社区支持、通过政府审批的“准入证”和“护城河”。提供安全可靠服务的运营商将在市场洗牌中胜出。
技术融合催生智慧运营:以智能消防系统为代表的技术方案,将成为换电站点的标准配置。消防数据将与换电运营数据(电池健康度、仓门状态、使用频率)深度融合,驱动站点实现从“能源补给站”到“综合安全服务节点”的升级。
政策激励与模式创新并行:政府除了加强监管,也将通过提供选址便利、用电优惠、甚至将优质消防解决方案纳入推荐目录等方式进行“正向引导”。同时,“保险+服务”、“安全运维托管”等创新商业模式将涌现,帮助中小运营商分摊安全成本,实现多方共赢。
换电模式为解决电动自行车消防隐患提供了治本之策,而其自身的安全之“盾”,则需要依靠如中旭宏卫提供的融合了高效灭火、经济可行与智慧物联的综合性解决方案来铸就。当行业从被动迎合标准转向主动构建安全价值,换电行业才能真正走出“带病运营”的泥潭,迎来一个安全可控、可持续、高质量发展的崭新阶段。

